Skip to main content

From Ideas to Action: Highlights from the ESCH-R WP4 Co-Creation Session

How we buy – 4th Co-creation Session

March 16, 2026

On 10 and 11 March, researchers, partners and stakeholders of ESCH-R came together in Rotterdam, The Netherlands for an intensive two-day co-creation session focused on advancing circular innovation in healthcare. 

Day 1: Exploring Circular Business Models

The first day focused on Circular Business Models (CBMs) through a structured and hands-on process moderated by Jacopo Parma, PhD Esch-R focusing on CBM and collaborative methods for the healthcare value chain. 

After opening presentations by Erik van Raaij and Myriam Cloodt, Jacopo presented a taxonomy of circular business model archetypes, highlighting the different ways companies can keep products and materials in use and the stages of the product lifecycle where these approaches apply.Following this introduction, participants split into four groups to work with the Unlocking the Loop toolbox, a collaborative workshop designed by Iris Borst to explore and refine the argumentation towards their choices in the business modelling process. 

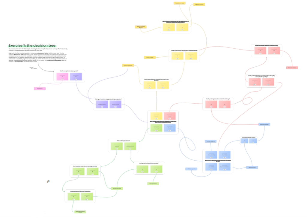
© Visual created by Iris Borst

The first step of the tool consisted in a review of a Business Model Decision Tree to identify the most suitable circular archetypes for two case products: a pulse oximeter and a TAVI applicator. The decision tree guided groups through key questions: Is it a physical product? What materials does it contain? Can it be recycled, repaired, or refurbished? These discussions sparked rich conversations. For example, about whether a product could be split into separate components to enable different end-of-life strategies, or whether packaging could be factored into performance assessments.

Groups then refined their chosen business model concepts, exploring value mechanisms from multiple angles. Some focused on increasing usability, others on performance, even exploring whether suppliers could integrate sensors to monitor product condition over time.

In the afternoon, Arthur Haag gave an inspirational talk about how PreZero supports hospitals and care institutions in reducing waste and increasing circularity, and what systemic challenges they see in practice.

The energy in the room was high, with participants challenging assumptions, testing ideas, and building on each other’s perspectives to move towards truly circular solutions.

Outcomes of Day 1:

  • Validation of a concrete taxonomy to support healthcare stakeholders in Circular Business Model design.
  • Identification of practical implications for the development of Circular Business Models for two product categories.
  • Getting familiar with tools that support stakeholders in unlocking circular loops.

Day 2: Mapping Networks for Collaborative Circular Procurement

On the second day, we explored Circular Procurement Strategies (CPSs) and the powerful role hospital procurement can play in advancing circular solutions across the healthcare system.

One key insight quickly became clear: Circular value chains cannot be created through traditional buyer–supplier relationships alone. Moving toward circular healthcare requires coordination across entire networks of actors, from raw material suppliers and manufacturers to hospitals and reprocessors. In other words, if we want system change, we need to move beyond dyadic purchasing and start thinking in networks.

The day started with a network mapping exercise, followed by an inspiring talk by Alice Wu, PhD Esch-R, highlighting why circular procurement demands a network perspective and the state of science. We also heard a motivating perspective from Gerben Bekema (UMC Utrecht): The way hospitals buy can drive meaningful change, even when the market for circular healthcare solutions is still developing.

To make these ideas tangible, participants got hands-on with LEGO Serious Play. Working in two groups, participants built the networks needed for collaborative circular procurement around two medical products: the Pulse oximeter and the TAVI applicator.

Using LEGO models, they mapped the actors, roles, and interdependencies involved across the value chain. Key questions included:

  • Who needs to collaborate to make circular procurement possible?
  • What new interdependencies are required?
  • What does a procurement network for circular healthcare actually look like?

The exercise made one thing clear: Circular procurement is not just about buying differently – it’s about organizing collaboration differently. The conversations were lively, exploratory, and full of new insights.

Outcomes of Day 2:

  • Developed a shared understanding of what is currently known in literature on circular procurement and the different types of supply network and modes of network governance.
  • Preliminary design of networks for collaborative circular procurement, including actors, resource exchanges and value captures.
  • Identification of the role(s) of hospital procurement in such network designs.

Looking Ahead

The two-day workshop wrapped up with a reflection on key learnings and a look ahead at future roadmap activities, with the next co-creation session planned for October. The momentum built during these sessions is a strong foundation for what comes next.

With thanks to Philips: Iris’ thesis was supervised by Philips. They gave her open access to their data to map the business modelling process. Based on these data, Iris developed a tool that could support Philips (but other healthcare companies) in CBM design.

Thanks to all who actively participated and made co-creation happen! Erik van Raaij, Yuanyuan (Alice) Wu, Jacopo Parma, Iris Borst, Maike Tietschert, Duygu Keskin, Vikrant Sihag, Myriam Cloodt (Open Universiteit), Natasja Leurs (Zeewaardig), Ruben van der Laan (Troje), Arthur Haag (Pre Zero), Stephanie Resnick (Philips), Margot Honkoop (Philips), Anne Traa (Wittenburg Group), Janny Boekhout (Medtronic), Ruben Nouwens (Zuyderland Ziekenhuis), Gert Coun (Sabic), Anne Marie van den Berg (UMC Utrecht), Maarten Timmermann (Erasmus MC), Sammar Noor (DORC, Zeiss), Marijn de Winter (DORC, Zeiss).